S.a konuyu bastan sona okudum. Herkes nereye gitti son durum nedir gelismeler farkli secenekler vs var mi
Elektronik bilgim cok pis lehim yaparim

) googldan bakarak ufak ufak cozuyorum bir cok seyi.
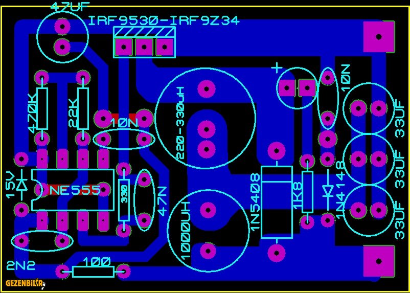
Korhan beyin devresini yaptim 50v civari aliyorim bobinlerden 1mh olani temin ettim, 220uh yi 50v gorene kadar elle sardim

) ilk calismadan 49v tepe olcumu alirken bir kac dk sonra 51.5 civari seyrediyor.
Power supliden soktugum bobinleri bagladigimda tepe voltasi ayni diger bobinlerde mofsetler normal isinirken bu bobinlerde asiri isiniyor.
Elimdeki elektrikli bisiklet 12v 20ah lik eski bir aku buyuk ihtimal kisa devre var icinde.
Suan bisiklette takili olan gecen sene aldigim akuler 5adet, 10km zor gider oldular.
Akulerin dingin sarj degeri 13.40v ile aku basina siraysiyla duserek son akude dingin voltaj 12.85v bu durum akulerin saglikli lakin sulfatin had safhaya ulastigini gosteriyor.
Korhan beyin devresinden 2adet yaptim tepe voltajlari yikarida bahsettigim gibi bunlari 5e tamamlayip bir kutuya yerlestirip birde fan ekleyerek 5akuye ayri byri baglamak istiyorum. Bununla ilgili dusuncelerinizi alabilir miyim.
Mumkunati varsa bisikletimde seri bagli 5 akuye tek devreyle darbe gonderebilir miyim, bu devrede ne gibi degisiklikler yapmak gerekir.
Ayrica aki canladirma suyu adi altinda sivilar dolasiyor internnette 5lt 60tl civari cok fazla yorumda yok icerigi me olduguda belli degil. Akuler jel oldugu icin ingilizntuzu denilen karisimla doldur bisalt yapmak neredeyse imkansiz, sulu akulerde bu tuz baya ise yariyor sanirim. Yabanci kaynakli vidolyolarda uzun uzun testler var.
Gene yabaci kaynakli bir vidyoda desulfator u ve sulfatlasmayi farkli yontemlerle test edip detaylari grafiklerle anlatan biri var lakin ingilizcem olmadigi icin ana fikri kavrayamiyorum linkini birakicam umarim birisi yardimci olur.
Baska bir sorunum daha var. Elktrikliyi sarja taktigim da akuleri 75v a gelene kadar doldurup sarji kesmesi gerekiyor bazen bu 80v da buluyor bu sarj cihazindan kaynakli bir durum fakat akuleri dolmasina yakin voltajlarini olcemek istedigim de ilk akunun uretici tarinfan da yazilan maximum 14.9v tu gectigini 16v un biraz uzerine ciktigini farkettim. Hemem yanindaki aku ise 15i gecmisti sirasiyla olctugumde akulerin voltaji kademeli olarak dusuyor ve son aku neredeyse 13v u zor buluyor bu esnada toplam voltaj 75v ta ulastigi icin sarj islemi sona eriyor. Bir kismi asiri sarj olurken digerleri tam dolmuyor buda akuler icin katliam

)
Bunu dengelemenin bir yolu var mi, sulfatlasmadan ddaha onemli bir durum ve eminim tum elektrikli bisikletlerde durum bundan ibaret ve buyuzndem her yil 6yuz tl civari para bayiliyoruz.
Engin bilgilerinizden nasiplenmeyi bekliyorum
Bahsettigim vidyo linki
Video: https://youtu.be/VSuMVAPqH-c
Devami
Video: https://youtu.be/5Alw7th5beQ
Orjinal sarj aletim bozuldu, yerine bunu almayi dusunuyorum, zahmet olmazsa bir inceler misiniz.
Bu vihazi secmemin sebebi 3 seri bagli akuden 7 seri bagli akuye kadar sarj etme ozelligi var. Arti desulfator bakik float sarj da var sanirim ama emin degilim
Bisikletim 5 akulu 1aku icin daha yerim var lakin bisiklet beyini 60v luk beyine giden kabloya 60v cikisli inventor baglayip kullanmayi dusunuyorum.
Top Quality 36V/48V/60V/64V/72V Electric Car E bike Scooter Lead Acid Battery Charger Desulfation Charger 5 30AH-in Chargers from Consumer Electronics on Aliexpress.com | Alibaba Group