fsirin
Karavan Yönetim
tekrar

Evet haklısınız, yabancı bir sitede devrenin demonte halini buldum. Parçaları karsilastirdigimda LED eksik çıkıyor. Zannedersem bahsettiğim ürünün revize edilmiş hali. İlginiz için tekrar teşekkürlerSitede bir sorun vardı sanırım tekrar deniyorum. Ekli dosyayı görüntüle 633019Ekli dosyayı görüntüle 633019Ekli dosyayı görüntüle 633019
Aynı hata devam ediyor. Neyse şemada serbest geçiş diyoduna paralel led kullanmışlar. Yani sizin uyguladığınızda da 1.8K dirence seri olan kondansatör gibi çizilmiş eleman led olabilir. Darbe uyguladıkça yanması ve darbeyi izlemek için.
Bu devreyi ilk defa görüyorum, siz mi tasarladiniz? Yada deneme yaptiniz mi?
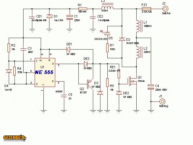
Ben tasarlamadım. İnternette gördüğüm devrelerden biridir. Araştırma sırasında karşıma çıkınca kaydetmiştim. Devrenin yapısı aslında diğeriyle aynı. Sadece tetikleme işaretini ters çevirip n kanal mosfet kullanılmış. Denemedim. Zaten şu ana kadar bir tane denemelik desülfatör yapmıştım. Biraz ısınma yapmıştı, Fazla da işe yaramayacağını da düşününce, uğraşmaktan vazgeçmiştim. Denemeleri artık sizler yaparsınız. Şöyle bir şey yapmıştım. Yine resim yüklenmiyor.Bu devreyi ilk defa görüyorum, siz mi tasarladiniz? Yada deneme yaptiniz mi?
Anladım, bende bütün parçaları temin edmistim, artık deneyip gorucez. Kolay gelsinBen tasarlamadım. İnternette gördüğüm devrelerden biridir. Araştırma sırasında karşıma çıkınca kaydetmiştim. Devrenin yapısı aslında diğeriyle aynı. Sadece tetikleme işaretini ters çevirip n kanal mosfet kullanılmış. Denemedim. Zaten şu ana kadar bir tane denemelik desülfatör yapmıştım. Biraz ısınma yapmıştı, Fazla da işe yaramayacağını da düşününce, uğraşmaktan vazgeçmiştim. Denemeleri artık sizler yaparsınız. Şöyle bir şey yapmıştım. Yine resim yüklenmiyor.
Merhaba, yukarıdaki devreyi baskı devre üzerine monte ederek ,birebir aynı değerlere sahip parçalar ile olusturdum. Yalnız mosfet çok hızlı bir şekilde ısınmaya başlıyor, bobinlerde ısınma yok bu arada. Devrenin çektiği akım da 1 ampere kadar çıkıyor neredeyse. Bobin olarak 220 uh ve 1000uh kullandim. Ayrıca evrden osilasyon sesi de geliyor. Sorun nerde olabilir acaba, yardımcı olabilir misiniz. Kullandığım akü 12v 12 ahyapacaklara kolay gelsin.devrenin toplam akımı 25-35ma civarı.aküye bağlamadan önce güç kaynağında akımı 300ma civarında sınırlayarak test ediniz.bobin değerleri tutmadığı zaman max akım çekiyor.bobinleri ve mosfeti yakabilirsiniz.(2n2 kondansatör ile 1245khz-1n5 ile 1850khz civarı frekansla çalışıyor.seçilen frekas ile darbe voltajı değişiyor.)
Ekli dosyayı görüntüle 514700
desülfatörün aküye zararlı tipleridemi var?İlandaki ürün acaba yeni tip denilen entegreli ve bataryaya zarar vermeyen desülfatör müdür?
Araç aküsüne bağlı olarak çalıştırmanın bir zararı olur mu?
![]()
12 volt Blei Säure Batterie Desulfator Montiert Kit Alligator Clip Mit REVERSE POL SCHUTZ - AliExpress 44
Smarter Shopping, Better Living! Aliexpress.comtr.aliexpress.com
Selam millet. Gördüğüm kadarıyla desulfator cihazı kullanmak isteyen arkadaşlar var. Ancak şunu belirteyim. 2 çeşit desulfator cihazı var birincisi bobinli ses çıkartan (eskiler hep bundan), 2.'si ise mikroçip ile çalışan sessiz yeni modeli. Farkı ne diye sorabilirsiniz. Bobinli çalışan modelleri elektrotlarda mikroçatlak yapmakta bu da aküyü geri dönülmez bir şekilde kullanılmaz hale getirmektedir. Bu yüzden yeni modelleri kullanın derim. Peki internetten alırken nasıl anlayacaksınız. Cihazın mikroçipli olduğu özellikle belirtilir. Amper oranı oldukça düşüktür 30 mah vb. Voltaj ise yüksektir. Bu şekilde darbe etirmektedir. Bu şekilde darbe yaparak sülfatı elektrottan söker. Bilginize.
Mikroçip konusunu bir önceki sayfadan mesaj sahibine sorabilirsiniz.Referans olarak gösterdiğiniz yazı sadece bir uydurmaca.Her hangi bir teknik izahat yok. Şimdi sorayım "MİKROÇİP" nedir?
Satıcıya sordum 2A demiş.Cihaz geldi fakat cam sigorta çıkmadı.
Bu devre için kaçlık sigorta kullanmak gerekir?
2A bence de uygun.Satıcıya sordum 2A demiş.
Cihazı şarj tutmayan bir aküye kablolarını lehimleyerek monte ettim. 2-3 hafta sonra bakacağım.