myurtsever
Yeni Üye
- Mesajlar
- 8
- Tepkime Puanı
- 0
Ynt: Desülfatör Kullanan ya da Yapan Var mı?
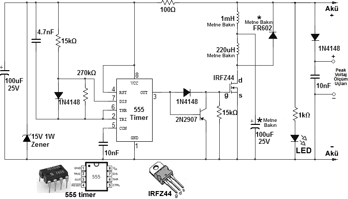
çıkışı korhan beyin devresindeki diyot ve kondansator eklemesi ile yapıyorum.
yanan birşey yok şükür. eski UPS ve ışıldak aküleri ile denemeler yapıyorum. 20A max multimetrem var. o akülerden 20 A değil 2 a bile zor çıkıyor.
araba aküsü olsa belki yanabilirdi
çıkışı korhan beyin devresindeki diyot ve kondansator eklemesi ile yapıyorum.
yanan birşey yok şükür. eski UPS ve ışıldak aküleri ile denemeler yapıyorum. 20A max multimetrem var. o akülerden 20 A değil 2 a bile zor çıkıyor.
araba aküsü olsa belki yanabilirdi

